Milhões de pessoas em todo o mundo confiam em nós
Entre engenheiros, estudantes e gestores de TI, centenas dão 5 estrelas pela “simplicidade de uso” e pela “excelente diversidade de modelos”. Eles nos enxergam como a alternativa ao Visio que funciona de verdade: compatível com várias plataformas, fácil de usar e aprovada por usuários em situações reais.


Se você precisar de um diagrama, nós temos
Acima de 210 tipos de diagramas voltados para engenharia, negócios, educação e design —
cada um acompanhado de recursos de IA e coleções de modelos especializados.
Sua versão mais poderosa até agora
O V15 combina IA conversacional, integração fluida e ferramentas profissionais — tudo para criar diagramas com confiança.
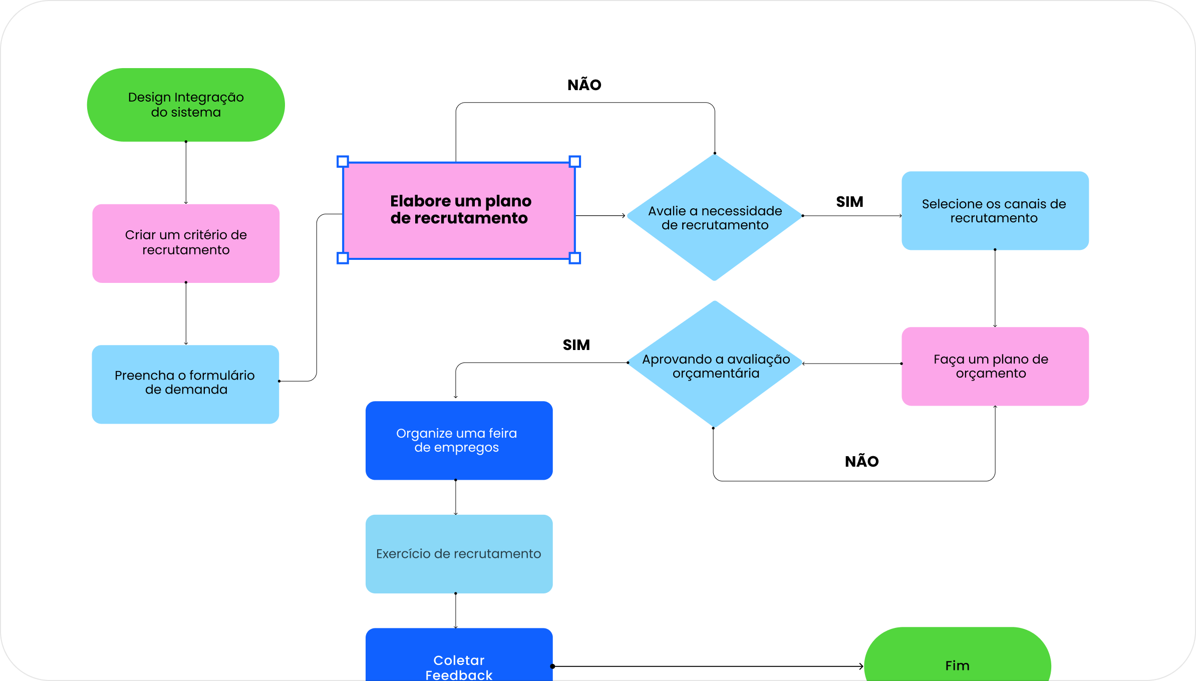
Desenho
atualizado

Ferramentas
profissionais aprimoradas
- Editor de plantas avançado: áreas, anotações e medições precisas.
- Controles do EChart: personalização de eixos, legendas e rótulos.
- Texto vertical: suporte nativo a idiomas asiáticos.
Modelos
expandidos

Expansão massiva de conteúdo
- Mais de 20 mil ícones no total: Encontre exatamente o que você precisa, mais rápido.
- Mais de 300 modelos setoriais: prontos para uso em áreas especializadas.
IA
Reinventada

Diagramação de
IA de última geração
- Diagramação conversacional
- Detecção automática de intenções
- Ajustes inteligentes e integração com pesquisa online
IA que compreende, cria e aprimora
Converse com a IA e obtenha diagramas profissionais. A versão 15 inclui inteligência conversacional, identificação de intenções e ajustes automáticos aprimorados.






De qualquer entrada à clareza visual
Além de criar conteúdo com comandos de texto, a IA do EdrawMax agora interpreta documentos, planilhas, códigos e imagens. Examina a organização das informações, extrai a lógica e cria diagramas editáveis que transformam dados difíceis em compreensão rápida.
Mantenha-se em sintonia com o mundo
A IA do EdrawMax sabe quando entrar online. Coleta dados atualizados em tempo real, identifica novas tendências e renova as informações de forma automática. Você mantém relatórios e análises atualizados sem precisar fazer atualizações manualmente.
Um copiloto que realmente entende
Converse com a IA do EdrawMax como se estivesse falando com um colega. Ele interpreta o contexto, lembra suas intenções de edição e aperfeiçoa automaticamente o layout e o conteúdo conforme você aprimora seus diagramas.
Fluxo de trabalho perfeito com um clique
Inicie o EdrawMax AI de qualquer lugar — Word, PowerPoint, Notion, DingTalk ou navegadores. Gere mais de 30 tipos de diagramas na hora, sem mudar de ferramenta nem interromper seu fluxo de trabalho.
Construído para velocidade,
projetado para precisão
De fluxos a desenhos de engenharia e de mapas mentais a plantas baixas, o EdrawMax cria qualquer diagrama pronto para exportar.
Rápido para começar,
fácil de dominar
Ambiente simples de usar, baseado em arrastar e soltar, com comandos conhecidos. Inicie a criação em poucos minutos usando guias inteligentes e pré-visualizações imediatas — sem precisar passar por um processo de aprendizagem complicado.

Precisão quando
você precisa
Recursos como alinhamento em grade, dimensões precisas e controles vetoriais permitem criar diagramas com precisão máxima. Exporte em formatos padrão da indústria, incluindo VSDX, PDF e SVG.

Tudo o que você precisa, já está aí
Coleção ampla de recursos profissionais voltada para todas as áreas. De fluxogramas corporativos a projetos técnicos — descubra em segundos o template ou componente visual adequado.

Uma opção perfeita para qualquer equipe
Gestão de Projetos
TI e Infraestrutura
Engenharia
Marketing
Consultoria e estratégia
Educação e pesquisa
Operação
Seguro, confiável e de confiança
Conformidade e
Certificação
Certificações: GDPR, SOC 2 e ISO 27001.As suas
informações são processadas conforme
as normas regulatórias mais exigentes.


Proteção de privacidade
Os seus diagramas permanecem seguros e inteiramente sob seu domínio.
Segurança na nuvem
Baseado na Amazon Web Services, com proteção criptografada de padrão empresarial e gestão de acesso em múltiplos níveis.
Gestão de acessos
Controle de acesso baseado em funções, com opções detalhadas de compartilhamento. Defina permissões e controle a visibilidade de toda a equipe em todos os níveis.
Ouça o que
nossos usuários
têm a dizer
Classificação G2 e Capterra
Satisfação do usuário
Usuários em todo o mundo
Os diagramas de Gantt e os roteiros são sólidos. Agora minha equipe sabe o cronograma e não fica mais perguntando.
Temos usado isso para nossa documentação de infraestrutura. Melhor que o Visio pelo preço. Graças aos modelos de diagramas da AWS, economizamos muitas horas. Embora eu ainda esteja aprendendo funções avançadas, o suporte tem me ajudado bastante.
Perfeito para esquemas elétricos. Com uma biblioteca de símbolos tão extensa, pude acessar normas IEC integradas. Bem melhor do que investir grandes quantias em programas CAD para criar diagramas básicos.
Agora nossas apresentações para clientes têm um visual significativamente mais profissional. As estruturas de estratégia e o modelo Canvas são de qualidade superior. Se pagou no primeiro mês. A funcionalidade de exportação para PPTX opera perfeitamente, algo muito importante para nós.
Pare de desenhar. Comece a descrever.
A IA para diagramas faz mais do que apenas converter texto em diagramas.
Agora a IA entende qualquer entrada, busca dados em tempo real, se adapta e funciona em qualquer lugar.










Monte roteiros ou planos visuais que garantam que as equipes de marketing sigam o percurso certo.






