Diagramas UML Gratuitos

Transforme suas ideias complexas em representações visuais simples!

Utilize diagramas UML para desenvolver softwares melhores com sua equipe. 💡 Comece agora. O que temos aqui? Diagramas de caso de uso, diagramas de sequência, diagramas de classe, diagramas de atividade, diagramas de colaboração e muito mais.

Encontre um modelo:

Todos

Diagrama de Caso de Uso para Rastreador de Despesas

Diagrama de Caso de Uso do Sistema de Automação Residencial

Diagrama de Caso de Uso para Gestão de ONGs

Diagrama de Caso de Uso para Aplicativo de Quiz

Diagrama de caso de uso para aplicativo de previsão do tempo

Diagrama de Caso de Uso para Foodpanda

Diagrama de Caso de Uso para Daraz

Diagrama de caso de uso para gestão de seguros

Diagrama de Caso de Uso para Aplicativo de Segurança Feminina

Diagrama de Caso de Uso para Loja de Supermercado Online

Diagrama de Caso de Uso do Sistema de Leilão Online

Diagrama de Caso de Uso para Sistema de Reserva de Ônibus

Diagrama de Caso de Uso de Cafeteria

Diagrama de Caso de Uso para Portal de Notícias

Diagrama de Caso de Uso do Sistema Imobiliário

Diagrama de objetos para um sistema de gerenciamento de inventário

Diagrama de objetos para sistema de leilão online

Diagrama de objetos para sistema de compras online

Diagrama de objeto para internet banking

Diagrama de Objetos para Sistema de Gerenciamento de Faculdade

Diagrama de Objeto para Sistema de Gerenciamento de Biblioteca

Diagrama de objetos para sistema de gerenciamento de restaurante

Diagrama de Atividade para Aplicativo de Chat

Diagrama de Atividade do Sistema de Gerenciamento de Academia

Diagrama de Atividades do Sistema de Gerenciamento de Farmácia

Diagrama de atividades do Sistema de Gerenciamento de Eventos

Diagrama de Atividade do Sistema de Reserva de Companhias Aéreas

Diagrama de Atividade do Sistema de Gestão de Estoque

Diagrama de Atividades do Sistema de Votação Eletrônica

Diagrama de Atividade do Sistema de Gerenciamento de Turismo

Diagrama de Atividades do Sistema de Pedidos de Comida Online

Diagrama de Atividades do Sistema de Cadeia de Suprimentos

Diagrama de Atividade do Sistema de Aluguel de Carros

Diagrama de Atividades do Site de E-Commerce

Diagrama de Atividade do Sistema de Recrutamento Online

Diagrama de Atividade do Sistema de Gerenciamento de Projetos

Diagrama de Atividades para Sistema de Gerenciamento Hospitalar

Diagrama de Atividades para Sistema de Gerenciamento de Empréstimos

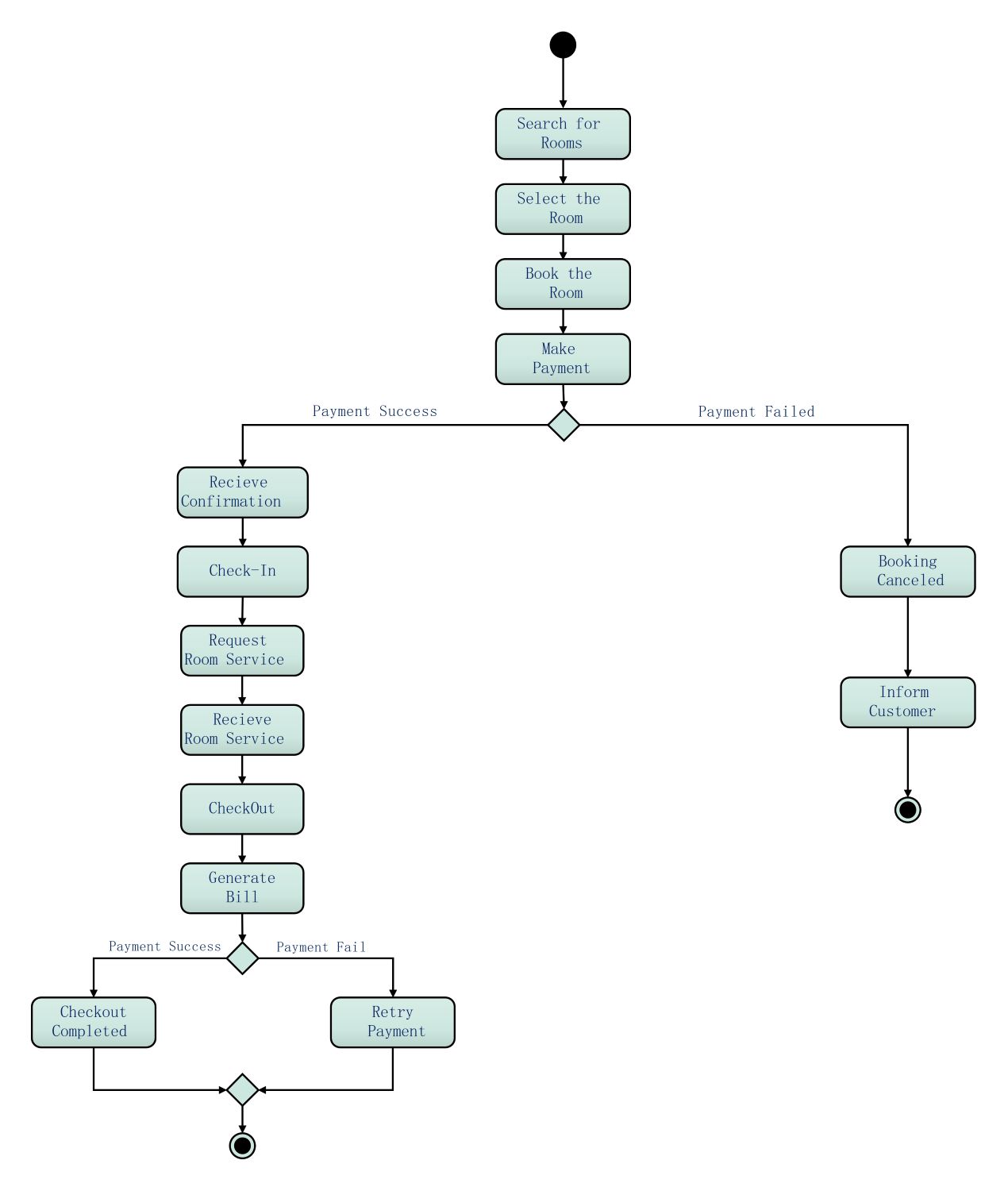
Diagrama de Atividades do Sistema de Gerenciamento de Hotel

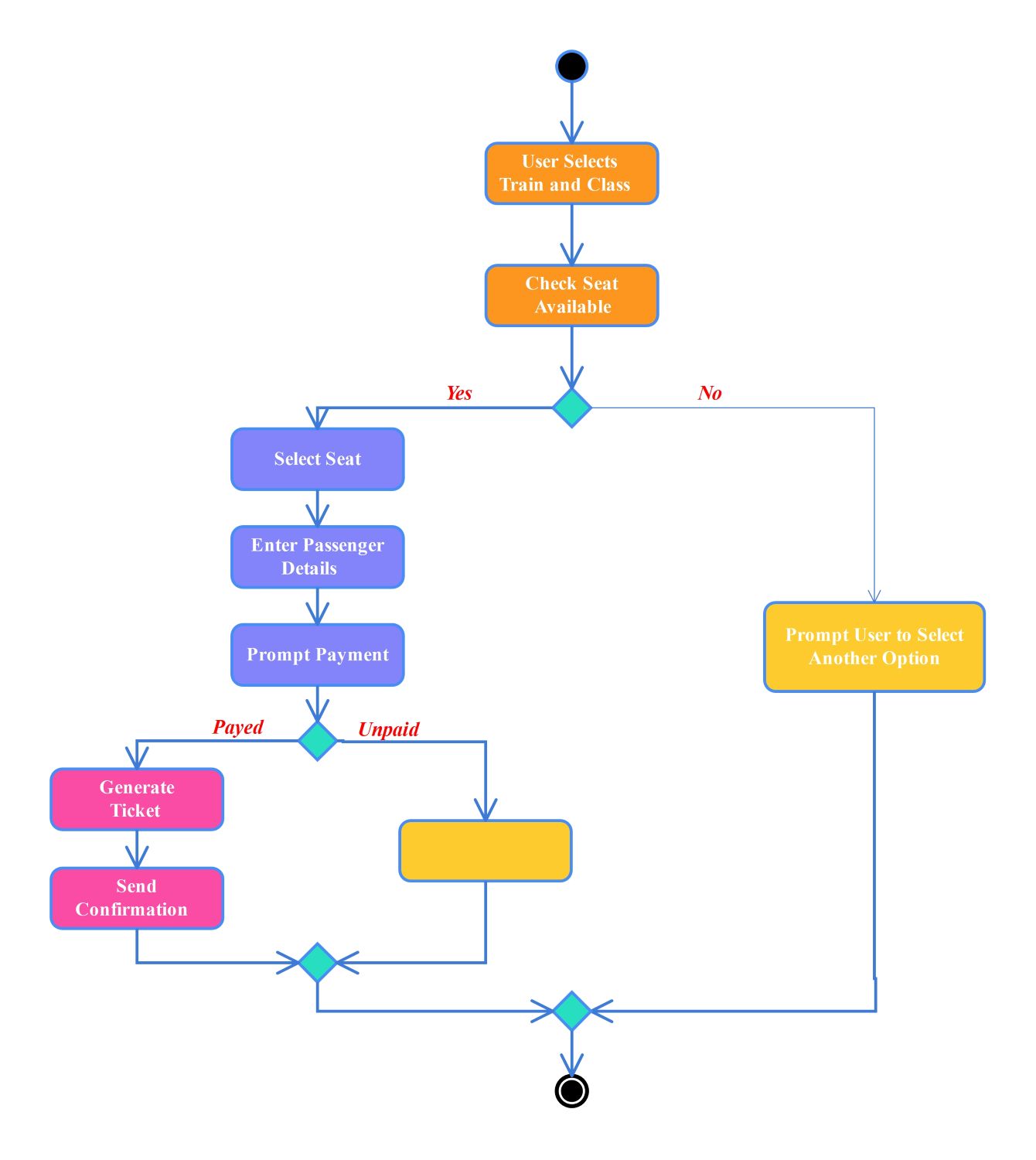
Diagrama de atividade do sistema de reserva ferroviária